
各高校及相关单位:
为学习贯彻党的二十大精神,开展多元化的实验教学,使理论与实践教学深度融合,推动旅游管理相关专业高质量发展,“以赛促教,以赛促学”提高学生运用专业知识解决问题的实践能力,引导学生发现学科之间的联系;助力院校培养应用型、复合型的旅游人才。中国旅游协会旅游教育分会、尖烽时刻组委会、上海商学院酒店管理学院,联合主办第九届尖烽时刻全国酒店管理模拟大赛。
具体情况通知如下:
01
组织机构
主办单位:
中国旅游协会旅游教育分会
尖烽时刻组委会
上海商学院酒店管理学院
02
时间安排
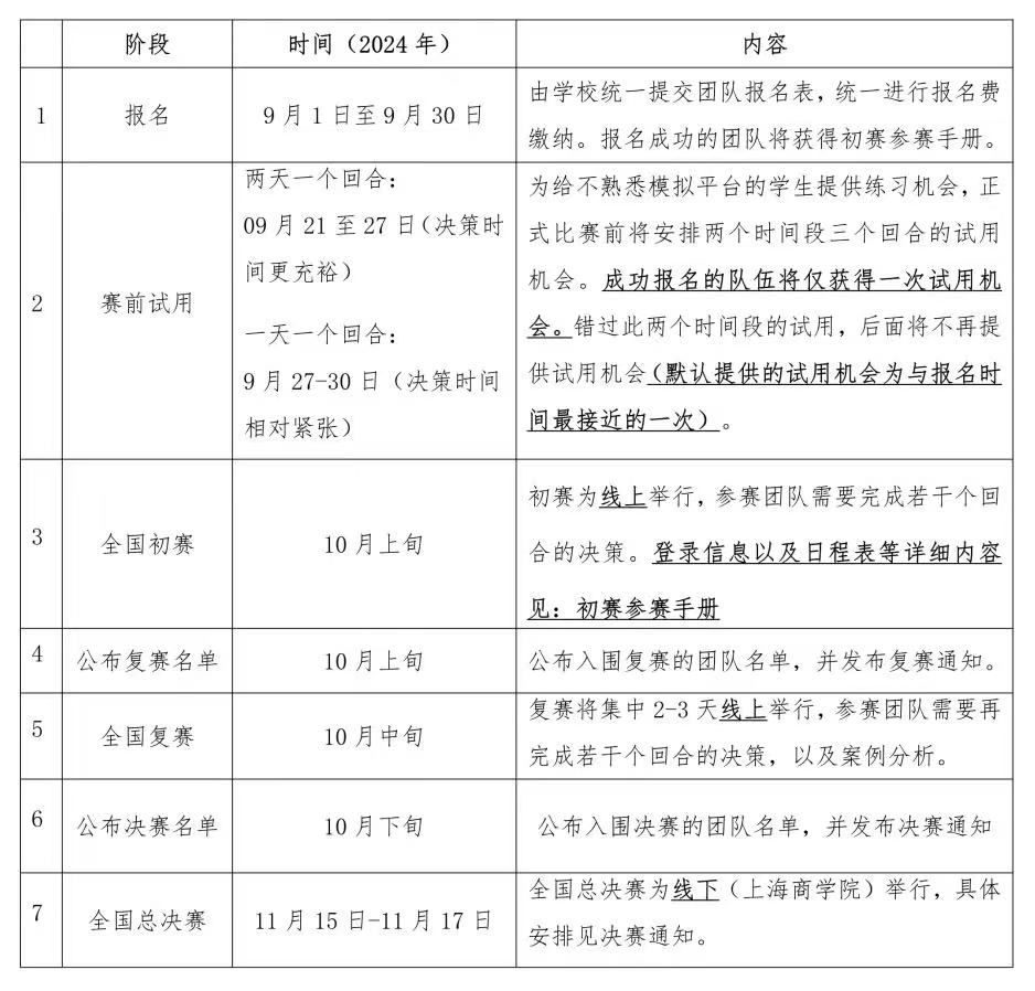
1.报名:
2024年9月1日-2024年9月30日
2.赛前试用:
2024年9月21日-2024年9月30日
3.全国初赛
2024年10月上旬(线上)
4.全国复赛
2024年10月中旬集中2-3天进行(线上)
5.公布决赛入围名单:
2024年10月下旬
6.全国决赛
2024年11月15日-11月17日(线下—上海商学院)
7.指导教师训练营已于2024年7月底8月初集中2-3天在线进行(已结束)。
(※具体时间请以实际发生为准)
03
报名资格
1.凡具有正式学籍的旅游管理类专业(酒店管理、旅游管理、会展经济与管理专业、旅游管理与服务教育、数字文旅与会展工程管理专业、酒店管理与数字化运营、智慧旅游管理等等专业),在校本科生,研究生和MTA学生均可报名参赛。
2.以团队形式参加比赛,每团队最多4人,最少2人,每名参赛选手只能参加一个团队,不可同时申报多队。
3.每团队最多2人参加过往届赛事。
4.参赛队伍可跨专业、跨年级组队,但不能跨校;每院校参赛队伍数量不限。
5.每团队指导老师仅为1人,指导老师可指导多支团队。
6.参赛团队需学校/学院统一组织报名(不接受单独团队报名,院校需有专人与组委会对接)。
04
比赛内容
(一)目标
尖烽时刻全国酒店管理模拟大赛,专为开设旅游管理类专业的高校或学院,开发的集实验、教学于一体的模拟运营系统,其优势在于营造和发展一个具有竞争性的环境,要求参赛者在虚拟模拟中,运用自己所学的酒店理论知识和掌握的分析能力,完成和解决真实酒店运营中的多种任务与问题。调动学生学习的主动性和积极性,有效地激发学生的潜能;培养合作精神,理解不同价值观,提高学生发现问题、提出问题和解决问题的能力。
(二)初赛比赛内容
初赛总成绩构成:模拟成绩80%+团队介绍20%
1.模拟部分(占总成绩80%)
全程在线使用Cesim Hospitality酒店运营管理模拟(模拟涵盖酒店前台、餐厅、保洁、人力资源等所有酒店运营涉及到的业务板块),所有报名团队将被平均分到各个市场,每个市场约8-12支团队,每个市场独立进行市场竞争,所有团队将完成若干个正式回合的模拟比赛。
团队的主要目标是通过市场内的动态竞争博弈获得持续的盈利性增长。Cesim Hospitality酒店运营管理模拟的评价指标,是在若干连续决策回合中团队所获得的累计收益。初赛模拟成绩排名主要看每个市场内部的累计收益排名。
2.团队介绍(占总成绩20%)
团队需完成团队介绍,具体要求将通过CESIM初赛模拟平台的课程论坛发布。
(三)复赛比赛内容
复赛总成绩构成:模拟成绩70%+案例分析30%
1.模拟部分(占总成绩70%)
重新划分市场并进行线上模拟比赛。以最终回合累计收益每个市场内部排名作为成绩。
2.案例分析部分(占总成绩30%)
案例分析的具体内容和要求将在比赛中,发布在CESIM复赛课程论坛上,每团队需要根据案例分析内容要求,撰写文字描述,并将案例分析结果发布在课程论坛的小组论坛中。
(四)决赛比赛内容
决赛总成绩构成:模拟成绩45%+商业演示45%+英文团队介绍10%
1.模拟部分(占总成绩45%)
进入决赛的团队,现场分组,完成若干个回合的模拟竞赛,最终的排名分数占总成绩45%。
2.商业演示(占总成绩45%)
决赛团队将获得一个全新案例,并根据案例完成中文商业演示。现场将邀请资深教授和企业高管,组成评委团,对团队的商业演示进行提问和点评。该部分占总成绩45%。
3.英文团队介绍(占总成绩10%)
进入决赛的团队,需要现场进行英文团队介绍,将由外籍评委完成此部分评分,该部分占总成绩10%。
05
比赛流程

06
奖项设置
入围复赛的团队不超过报名团队的60%,最终入围决赛的队伍不超过50支,进入复赛和决赛的团队中,将评出全国特、一、二、三等奖。
特等奖一名:团队奖金3000元+团队奖杯+获奖证书+奖品
一等奖十名:团队奖杯+获奖证书+奖品
二等奖(决赛的其余团队):团队奖杯+获奖证书+奖品
三等奖(不超过总报名团队的25%):获奖证书
指导教师:入围总决赛指导老师将获颁优秀指导教师证书和奖杯。年度杰出贡献奖将赋予一位进入决赛的指导老师,该位老师将获得免费参加2025年北欧交流访问的名额(含住宿与会务费)。
总决赛还将评选出以下单项奖各一名,并颁发获奖证书+奖杯+奖品:
(1)最佳院校组织奖
(2)最佳团队合作奖
(3)最具有创新思维奖
(4)企业家最青睐奖
同时,大赛将授予参加复赛并按时按要求完成所有复赛内容,但未获得奖项的团队电子版参赛纪念证书。
07
报名方式
1.点击以下文字链接下载报名表。请院校老师/联系人将报名表在截止日期前邮件至:peaktimechina@vip.163.com 并抄送yanjiao.zhang@cesim.com。
第九届尖烽时刻全国酒店管理模拟大赛报名表
第九届尖烽时刻全国酒店管理模拟大赛报名表.xlsx
2.收到您回传的报名表后,组委会老师将与报名院校对接报名的后续问题,并完成学生的团队信息登记和注册的事宜。
08
参赛费用
500元/团队;进入下一阶段赛事不再另行收取比赛费用。报名表回传至上述邮箱后,组委会将反馈缴费信息和开票事项。具体详见大赛通知。
注意:请于2024年9月30日前完成报名和缴费工作。
09
信息发布渠道及联系方式
1.大赛指定官网
中国旅游协会旅游教育分会:
http://www.cteweb.cn
2.大赛指定微信公众号

中国旅游协会旅游教育分会

CESIM
3.联系方式
邮 箱:
peaktimechina@vip.163.com
并抄送:yanjiao.zhang@cesim.com
电 话:13051112119 张老师
以上为计划,如有冲突请以实际发生为准,最终解释权归主办方所有。